重磅丨全面解析!新版《电线电缆生产许可证实施细则》,这些变化须知道!
自2018年12月1日起实施,原工业产品生产许可证实施通则、相应实施细则以及后置现场审查要求同时废止。本文为大家梳理了新版的内容重点,并与旧版进行了对比。

第一部分:新版内容划重点
在中华人民共和国境内生产本细则规定的电线电缆产品的,应当依法取得生产许可证,任何企业未取得生产许可证不得生产本细则规定的电线电缆产品。电线电缆产品由各省级生产许可证主管部门或其委托的下级生产许可证主管部门发证。
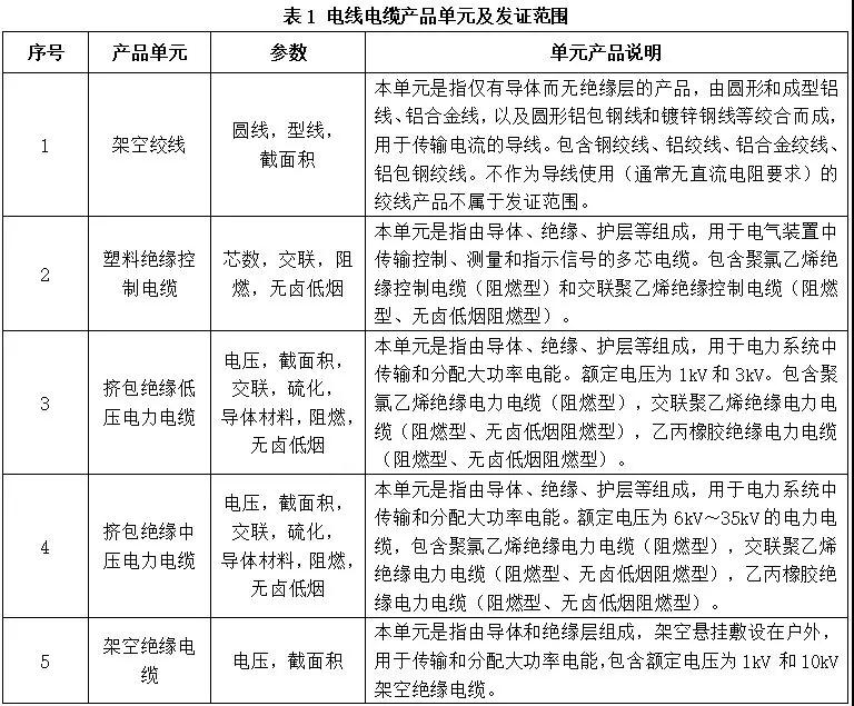
实施工业产品生产许可证制度管理的电线电缆产品包括架空绞线、塑料绝缘控制电缆、挤包绝缘低压电力电缆、挤包绝缘中压电力电缆、架空绝缘电缆5个产品单元,具体见表1。

按企业标准生产的电线电缆上述产品,属于相关国家标准和行业标准的范畴或适用范围的,按相应的国家标准或行业标准取证,标准情况具体见表2。


注:标准一经修订,企业应当自标准实施之日起按新标准组织生产,生产许可证获证企业后置现场审查应按照新标准要求进行。

企业因改制、重组、兼并、收购或生产地址迁移而申请挤包绝缘中压电力电缆(干法交联)产品单元时,需提交具有审批权限的部门出具的项目备案文件,企业改制、重组、兼并、收购法律文书,被改制、重组、兼并、收购企业生产许可证注销说明。
申请挤包绝缘中压电力电缆(干法交联)生产企业还应提交产业政策承诺书,并说明原有的干法交联生产线的条数。
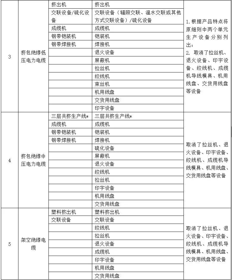
凡生产电线电缆产品的企业应具备本条款规定的基本生产条件,内容包括:生产设备和检验设备、重要原材料等,具体要求见表3-1至表3-3。

表3-2企业生产电线电缆产品应具备的检验设备
(篇幅过大,此处略)

产品检验报告包括型式试验报告、委托产品检验报告或接受政府监督检验报告。按照企业申报的产品,不同的产品单元应分别提供型式试验报告、委托产品检验报告或省级及以上政府监督检验报告。
产品检验报告覆盖原则:
1、架空绞线产品单元,型线同心绞架空导线检验检测报告覆盖圆线同心绞架空导线检验检测报告;
2、塑料绝缘控制电缆产品单元,交联聚乙烯绝缘电缆检验检测报告覆盖聚氯乙烯绝缘电缆检验检测报告;无卤低烟阻燃电缆检验报告覆盖阻燃电缆和非阻燃电缆检验报告;提供检验检测报告的电缆芯数应大于所申请芯数的1/2;
3、挤包绝缘低压电力电缆、挤包绝缘中压电力电缆和架空绝缘电缆产品单元,高电压等级电缆检验检测报告覆盖低电压等级电缆检验报告;橡胶绝缘电缆(硫化)检验报告覆盖交联聚乙烯绝缘电缆(交联)绝缘和聚氯乙烯绝缘电缆检验报告;交联聚乙烯绝缘电缆(交联)检验报告覆盖聚乙烯绝缘和聚氯乙烯绝缘电缆检验报告;无卤低烟阻燃电缆检验报告(任意阻燃类别)覆盖阻燃电缆和非阻燃电缆检验报告;铝合金导体电力电缆检验报告覆盖铜、铝导体电力电缆检验报告;
4、架空绝缘电缆产品单元,高电压等级电缆检验报告覆盖低电压等级电缆检验报告;
企业获证产品单元内增加参数范围的,应提供所增加参数最大规格的检验检测报告(无需进行后置现场审查)。
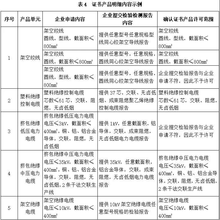
工业产品生产许可证证书产品许可范围,示例见表4:

注:如果企业申请的产品名称与细则中的产品单元名称不一致时,按细则中的产品单元名称发证。
本细则适用于电线电缆产品生产许可的后置现场审查等工作,应与通则一并使用。本细则由国家市场监督管理总局负责解释。
本细则自2018年12月1日起实施,原《电线电缆产品生产许可证实施细则》作废。
第二部分:新旧版对比
新版在产品单元、产品品种及规格型号,产品标准,必备生产设备、检测设备等方面,相比旧版都有重要调整。现对比如下:
产品单元、产品品种及规格型号变化对比表

注:本细则新列入发证的产品,自国家市场监督管理总局发布无证查处公告之日起按照有关规定予以查处。
产品标准变化对比表

必备生产设备变化对比表


必备检测设备变化对比表



热线:0592-5203648
